Written Expression and Comprehension
Indice degli argomenti
-
By the end of this module, learners will be able to:
- Identify sentence structural features (word classes, phrases, and clauses) and sentence types (simple, compound, complex, compound-complex).
- Explain the relationship between different language components in sentences and paragraph structures.
- Correct common sentence errors (e.g., run-ons, fragments, faulty parallelism) using grammatical rules.
- Synthesize coherent, structured paragraphs by systematically applying the writing process (planning, outlining, drafting, revising, editing) and incorporating varied sentence types with error-free syntax.
- Evaluate peer writing samples for clarity, grammatical accuracy, and structural logic.
-
This module equips learners with the foundational and advanced skills needed to master written English through a systematic exploration of sentence structure, grammatical accuracy, and effective writing processes. Starting with the basics—identifying word classes, phrases, clauses, and sentence types (simple, compound, complex, and compound-complex) —students will progress to understanding how these components interact to build coherent sentences and paragraphs. Practical application is emphasized through exercises that correct common errors (run-ons, fragments, faulty parallelism) and refine syntax. The module culminates in synthesizing structured, polished paragraphs by applying the full writing process: planning, drafting, revising, and editing. By blending grammatical theory with hands-on practice, learners will develop clarity, precision, and stylistic versatility in their writing, preparing them for academic and professional communication.
-
- Students should have a foundational understanding of English grammar, including the ability to identify and use parts of speech (nouns, verbs, adjectives, etc.), phrases, and clauses.
- Students should already be able to construct simple sentences and convey basic ideas in writing.
-
Objectives
By the end of this lesson, the learner will be able to:
- Define phrases and clauses and list their types.
- Explain the differences between phrases and clauses and describe their functions in sentence construction.
- Construct sentences using different types of phrases and clauses, ensuring grammatical accuracy and variety in sentence structure.
-
Objectives
By the end of this lesson, the learner will be able to:
- Define the four structural types of sentences (simple, compound, complex, compound-complex) and identify their elements (subordinating conjunctions, coordinating conjunctions, and conjunctive adverbs)
- Explain the structural differences between sentences and describe how clauses function according to each type.
- Produce grammatically correct sentences of each structural type using appropriate punctuation and conjunctions.
- Assess the accuracy of sentence structures in texts and peers' writings.
Introduction
According to Richards & Schmidt (2013), a sentence in grammar is: “the largest unit of grammatical organization within which parts of speech (e.g. nouns, verbs, adverbs) and grammatical classes (e.g. word, phrase, or clause) are said to function” (p. 522). In other words, a sentence is the largest grammatically independent unit, having a subject and a verb, and expressing a complete thought or an idea.
A sentence is:
- A group of words containing a subject and a predicate.
- It expresses one idea, a question, or a command.
- It ought to start with a capital letter.
- It ought to end with a full stop or an equivalent mark: a question or an exclamation mark.
Sentence constituents
As the largest unit in writing, the sentence is comprised of several words, phrases, and clauses. It organizes a pattern of thought, conveys meanings, and contains characteristics, such as timing patterns and intonation. In both writing and speaking, the purpose of a sentence is to make statements, ask questions, make demands, and show strong feelings. It is a complete statement, having a subject and a predicate.
→ The Subject is “(in English grammar) generally the noun, pronoun or noun phrase which: a- typically precedes the main verb in a sentence and is most closely related to it ...” (ibid, p. 567).
Example: The boy smiled → Subject
→ The Predicate is the part of a sentence that contains the verb in addition to other elements like objects, complements, and so on.
Example: The committee approved of the new proposal → Predicate
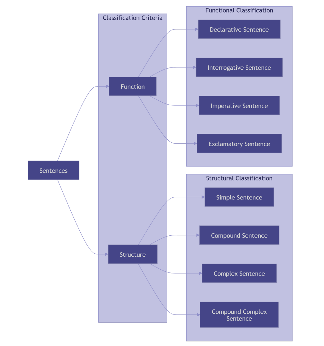
Types of Sentences
In English, sentences can be classified according to two criteria: (1) structure [structural classification], (2) function [functional classification]. Each classification elicits a number of sentence types, respectively. Clauses can be combined in different ways to result in four (4) types of sentences. They are: simple, compound, complex, and compound complex.

Simple Sentence
A simple sentence contains one independent clause, that is, a subject and verb that can stand alone as a grammatically complete sentence. In brief, a simple sentence is: Ind. Cl.

It may consist of one subject and one verb:
- We drove from Connecticut to Tennessee in one day.
- It snowed.
- The Sun rises in the east
- I love purple
- My family went on holiday
The subject and verb of a simple sentence may also appear in a compound form. It may encompass two or more subjects and/or two or more verbs. A simple sentence need not be simplistic, but it does present a single idea:
- Lila and William arrived.
- Ali writes and reads.
- Hurricanes and other tropical storms are both frightening and dangerous.
- Mary and her brother enjoy swimming and hiking.
- A seven-foot tiger shark arrived.
- The big friendly dog of my neighbour on the third floor| ate| the tasty treat on the table near the window.
Compound Sentence
A compound sentence is a combination of two or more independent clauses, which are simple sentences, coordinated in three different ways.
They can be joined by a semi-colon (;)
- I have a meeting in the morning; I need to prepare my presentation beforehand.
- She loves to dance; he prefers to sing.
- I'm going to the grocery store; I need to buy some milk and bread.
- The sky is cloudy; it's going to rain.
- Italy is my favorite country; I plan to spend two weeks there next year.
They can be linked by a coordinating conjunction (preceded by a comma)
FANBOYS
- I chose English, for I'm keen on reading American literature.
- He went to bed early, and the next day he felt better.
- The virus cannot be transmitted by blood transfusion, nor is it airborne.
- I really need to go to work, but I am too sick to drive
- You go to talk to the manager, or seek help directly from the assistant.
- Cramming may help you pass, yet it is too risky.
- The athletes ran out of stamina, so the mentor allowed them a break.
Another way of forming compound sentences is the use of conjunctive adverbs
- What he did was incredible; in fact, I can hardly believe it.
- The contest ended two days ago; however, the results have not been announced.
- He missed the bus; therefore, he had to walk to school
- I wanted to go to the concert; nevertheless, I couldn't get tickets
- The weather was bad; hence, the game was cancelled.
Here is a list of common conjunctive adverbs:

Conjunctive adverbs are flexible within the sentence; their position can be initial (sentences 1 and 2), middle (sentence 3), or final (sentence 4) vis-à-vis the idea they express; and punctuation differs according to the placement of the conjunctive adverb:
- The contest ended two days ago; however, the results have not been announced.
- The contest ended two days ago. However, the results have not been announced.
- The contest ended two days ago; the results, however, have not been announced.
- The contest ended two days ago; the results have not been announced, however.
In brief, a compound sentence is:

Complex Sentence
A complex sentence consists of an independent clause and at least one dependent clause, which can be joined by a subordinating conjunction or a relative pronoun. These elements introduce the dependent clause, take part of it, and connect it to the independent clause.
Examples with subordinating conjunctions:
- When he handed in his homework, he forgot to give the teacher the last page.
- Parallel lines do not meet until they are bent.
- While I am a passionate basketball fan, I prefer football.
- I am extremely happy since I retired.
- Although it rains in the mid-mornings, the afternoons are generally sunny.
- When Thanos attacked Earth, where were the Eternals?
Examples with relative pronouns:
- The Head of the Department, who is new, enforced new regulations.
- Mrs Singh, who was admitted yesterday via ambulance, will be discharged home today.
- This is the book that everyone is talking about.
- The Professor, who was once a Boy Scout, built a radio out of coconuts.
- The medication which the patient's GP had previously prescribed has been changed following surgery.
- The book that I borrowed from the library is very interesting.
In brief, a complex sentence is:

♦ Note:
In complex sentences, the clauses can be reversed. Consider the changes in capitalisation and punctuation, e.g:
Even though I had studied hard, I didn't succeed = I didn't succeed even though I had studied hard.
Not all clauses in complex sentences can be reversed. e.g: You recognise the girl who is over there!
Compound-Complex Sentence
Compound complex sentences consist of at least two independent clauses and one or more.
- Kaci has a bountiful vegetable garden, so she is always outside when it is sunny.
- Although he was late, he still managed to catch the train, and he arrived at his destination on time.
- When I was young, I used to scribble on almost any surface, and that ignited in me the passion to pursue art.
- Laura forgot her friend's birthday, so she sent her a card when she finally remembered.
- The team captain jumped for joy, and the fans cheered because we won the state championship.
- While we lived in Florida, we survived four minor hurricanes without injuries or property damage, but we never developed the nonchalance of native Floridians.

-
Objectives
By the end of this lesson, the learner will be able to:
- Identify the basic elements of a paragraph.
- Explain the purpose of each step in the writing process.
- Follow the steps of the writing process to plan and draft a paragraph with clear elements.
- Compare and contrast different types of paragraphs to understand their unique features and uses.
- Compose multiple paragraphs of different types, demonstrating their ability to apply the writing process and create well-structured, purposeful paragraphs.
Writing Process
The Writing Process is a series of steps that will help you write a paper. It is like using a map to get to an unfamiliar place. It has several important stages, and you may need to revisit some of them more than once. You may also have to go back and repeat certain stages because they all connect and loop around each other. A writer may move back and forth between steps as needed. For example, while revising, you may need to return to the prewriting step to further develop and expand your ideas. This means the process is recursive and not necessarily linear.
Researchers and educators have identified several logical steps that most writers go through. According to academicians, by following these common steps, students can successfully develop ideal pieces of writing.
- Pre-writing
This is the planning phase of the writing process. When students brainstorm, research, gather and outline ideas, often using diagrams for mapping out their thoughts:
→ Free writing: Open a new document or start a new page, and write everything that comes into your head about your chosen topic. Don't stop to edit even if you make mistakes.
→ Brainstorming: write the idea or topic in the center of your page, jot down ideas that arise from it; sub-topics or directions you could take with the article.
2. Drafting
Students create their initial composition by writing down all their ideas in an organized way to convey a particular idea or present an argument.
3. Revising:
Students review, modify, and reorganize their work by rearranging, adding, or deleting content, and by making the tone, style, and content appropriate for the intended audience. The goal of this phase of the writing process is to improve the draft.
4. Editing
At this point in the writing process, writers proofread and correct errors in grammar and mechanics, and edit to improve style and clarity. Having another writer's feedback in this stage is helpful.
5. Publishing
In this last step of the writing process, the final writing is shared with the group. Sharing can be accomplished in a variety of ways, and with the help of computers, it can even be printed or published online.
Paragraph Structure
A paragraph is a sentence or group of sentences that supports one main idea. It is a series of sentences that are organized and coherent, and are all related to a single topic. In academic writing, a paragraph is often between five and ten sentences long, but it can be longer or shorter, depending on the topic.
A paragraph has three basic parts: the topic sentence, the supporting sentences, and the concluding sentence.
- Topic sentence: is the main idea of the paragraph. It is usually the first sentence of the paragraph, and it is the most general sentence of the paragraph.
- Supporting sentences: are the sentences that talk about or explain the topic sentence. They are more detailed ideas that follow the topic sentence.
- Concluding sentence: this may be found as the last sentence of the paragraph. It can finish a paragraph by repeating the main idea or just giving a final comment about the topic.
Examples:
Canada is one of the best countries in the world to live in. First, Canada has an excellent health care system. All Canadians have access to medical services at a reasonable price. Second, Canada has a high standard of education. Students are taught by well‐trained teachers and are encouraged to continue studying at university. Finally, Canada's cities are clean and efficiently managed. Canadian cities have many parks and lots of space for people to live. As a result, Canada is a desirable place to live. → Topic Sentence
Canada is one of the best countries in the world to live in. First, Canada has an excellent health care system. All Canadians have access to medical services at a reasonable price. Second, Canada has a high standard of education. Students are taught by well‐trained teachers and are encouraged to continue studying at university. Finally, Canada's cities are clean and efficiently managed. Canadian cities have many parks and lots of space for people to live. As a result, Canada is a desirable place to live. → Supporting Sentences
Canada is one of the best countries in the world to live in. First, Canada has an excellent health care system. All Canadians have access to medical services at a reasonable price. Second, Canada has a high standard of education. Students are taught by well‐trained teachers and are encouraged to continue studying at university. Finally, Canada's cities are clean and efficiently managed. Canadian cities have many parks and lots of space for people to live. As a result, Canada is a desirable place to live. → Concluding Sentence
Qualities of a good paragraph
Unity in a sentence starts with the subject phrase. Every sentence has one individual, managing concept that is indicated in its subject phrase, which is generally the first phrase of the sentence. A sentence is specific around this main concept, with the assisting phrases offering details and conversation. In order to create a good subject phrase, think about your style and all the details you want to include. Choose which point pushes the relaxation, and then create it as your subject sentence.
Order represents the way you arrange your assisting phrases. Whether you choose date order, order of importance, or another reasonable demonstration of detail, a solid sentence always has a certain organization. In a well-ordered sentence, people follow along easily, with the design you've established. Order helps people understand your intentions and avoid misunderstandings.
Coherence is the quality that makes your writing understandable. Sentences within a paragraph need to connect and work together as a whole. One of the best ways to achieve coherence is to use transition words. These words create bridges from one sentence to the next. You can use transition words that show order (first, second, third); spatial relationships (above, below), or logic (furthermore, in addition, in fact). Also, in writing a paragraph, using a consistent verb tense and point of view are important ingredients for coherence.
Completeness means an expression is well-developed. If all words clearly and properly assist the significant idea, then your expression is complete. If there are not enough words or enough information to confirm your dissertation, then the expression is partial. Usually, three assisting words, moreover to a topic expression and a completing expression, are needed for an expression to be complete. The completing expression or last expression of the expression should sum up your significant idea by strengthening your topic expression.
Example:
Alexander the Great was a successful ruler because his actions created long-lasting effects on cultures that continue to the present day. One example of his legacy was the creation of a Hellenistic society. Hellenism was the combination of Greek, Persian, and Egyptian cultures. During this remarkable time period, people were encouraged to pursue a formal education and produce many different kinds of art. New forms of math, science, and design made a great impact on society. If this new way of life had not been as successful as it was, Alexander's legacy would not be as memorable and groundbreaking. Because he conquered many countries and blended many different cultures, Alexander the Great is widely recognized for his achievements and credited with being one of the greatest rulers in history.
-
In the following document, you can find the different types of paragraphs:
-
Dear student,
In case of failure, you are encouraged to revisit the course materials and practice activities to strengthen your understanding. Here's how to get back on track:
- Re-read the course and linked resources provided in the module.
- Redo the practice exercises and quizzes to reinforce your skills.
- Focus on areas where you faced challenges.
- Re-watch the video tutorials provided in the course.
